联系我们 CONTACT US

尚德社会工作服务社
联系电话:0755-29991170

0755-29991133
传真:0755-29991170
邮箱:sundey666@vip.126.com
地 址:深圳市宝安区宝城三区新安二路46号四楼

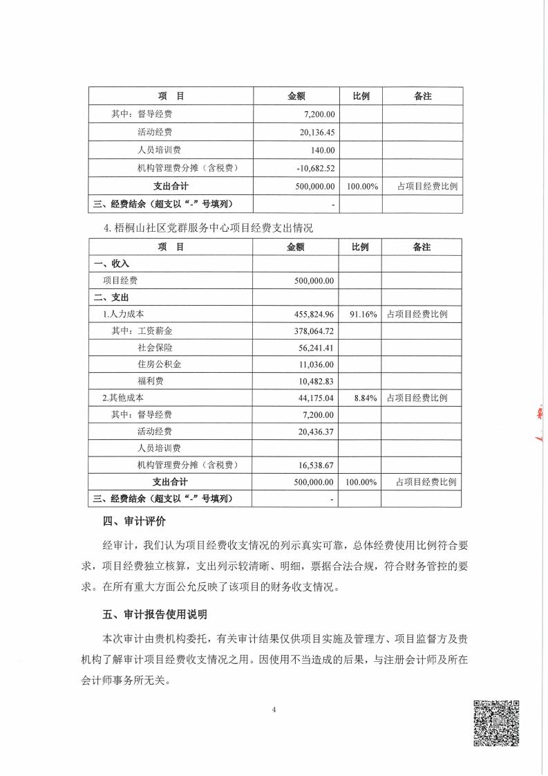
关于深圳市宝安区尚德社会工作服务社服务罗湖区东湖街道党群服务中心项目经费收支情况的专项审计报告

发布时间:2024-07-22  发布者:尚德社工   阅读:472